欢迎您! 今天是:
设为首页 加入收藏
上海
多地物业费可用公积金“买单”
来源:admin 发布时间:2025-12-01 浏览:6988

中房网讯 (苏晓/文)公积金制度自设立以来,主要聚焦购房贷款等环节。随着社会经济发展与生活水平提升,人们对住房的需求不再局限于产权拥有,日常居住开支也成为影响居住品质与幸福感的关键。

  今年以来,多地持续调整住房公积金相关政策,不断拓宽使用场景。其中,公积金支付物业费正逐渐成为趋势,让公积金制度从“购房专项”向“居住保障”迈出了关键一步。

  年内超10城推行公积金支付物业费新政

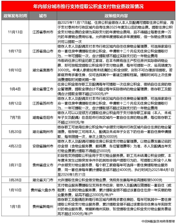
  据中房网不完全统计,今年以来,至少已有湖北省宜昌市、潜江市、荆州市、天门市,江苏省泰州市、昆山市、苏州市,贵州省遵义市、六盘水市、黔南州,湖南省岳阳市、安徽省滁州市等12城推行了支持提取公积金支付物业费的相关政策。

支付政策情况.jpg

    整体来看,各地支持公积金提取支付物业费的金额基本在每年2000元-1万元不等。其中,江苏省泰州市以1万元/年/套的上限成为额度最高的城市,且支持跨年度或多年度提取。湖北省天门市、潜江市,安徽省滁州市额度为5000元/年/套。贵州省六盘水额度最高不超过2000元/年/户,贴合当地住房消费水平。而江苏省苏州市和昆山市未设置固定提取上限,明确提取金额不得超过当年实际支付的物业费总额。

提取规则方面,多数城市限定每年提取一次,职工家庭可选择任意一套住房申请;部分城市还对提取前提作出明确要求,例如无未结清的公积金贷款、近12个月无其他公积金提取记录等。

值得一提的是,目前贵州省遵义市是阶段性支持提取公积金用于支付物业服务费。每个职工家庭每年可选择一套住房提取物业服务费,同一套住房每年累计提取金额不超过4000元。

事实上,公积金支付物业费政策并非今年首创,去年贵州省贵阳市、铜仁市,湖北省咸宁市等城就已推出过相关政策。

此外,一线城市中,上海、深圳也于早些年出台过类似政策,但限制条件相对较多。如上海的政策仅面向保障房和低收入经济困难家庭,深圳则只面向不符合住房公积金购房提取和还贷相关条件的有房职工及其家庭。

更好发挥公积金民生保障作用

今年《政府工作报告》提出,推动更多资金资源“投资于人”、服务于民生,支持扩大就业、促进居民增收减负、加强消费激励,形成经济发展和民生改善的良性循环。业内普遍认为,将物业费纳入可支付清单,使得公积金使用场景进一步拓宽,此类灵活化的公积金运用方式,不仅切实减轻了居民家庭日常支出压力,也有助于促进住房消费与资源合理配置。

上海易居房地产研究院副院长严跃进指出,此类政策深度挖掘公积金的潜在效能,有效减轻了居民家庭物业费支出负担,更为稳消费工作提供了有力支撑。回溯政策演进,从部分地区曾明确禁止公积金用于物业费支出,到如今多城密集落地支持政策,意味着公积金使用范围正从购房、租房等核心住房消费领域,向物业费等高频日常住房支出延伸。

严跃进进一步分析,对居民家庭而言,若每年能提取3000-5000元公积金支付物业费,结合当前多数城市2.5-3元/平方米/月的物业费标准,足以覆盖90-120平方米主流户型的全年物业费成本,既直接减轻了缴存职工家庭经济负担,更凭借广泛适用场景惠及大量普通家庭。

此外,克而瑞指出,物业费作为长期刚性支出,对中低收入家庭构成显著负担,老旧小区的业主负担更重,收缴率更低。同时,由于物业费收缴率下降容易导致恶性循环,从而降低物业企业的稳定性。若允许提取公积金支付物业费,可有效缓解居民的现金流压力,同时减轻物业企业的催缴压力、提升服务质量并降低换手率。

上海市浦东新区房地产业协会、上海市房地产行业协会浦东代表处、上海市物业管理行业协会浦东代表处、上海市房产经济学会房地产市场专业委员会第九办事处  

地址:上海市浦东新区金海路1000号16号楼502A室

电话:021-58218611 服务信箱:pdfcxh@163.com

Copyright © 2018 浦东新区房地产业协会版权所有 沪ICP备19016394号     沪公网安备:31011502009047号

网站由上海云璨提供云服务